南宁市天桃实验学校创办于1956年,建校时以南宁市天桃路小学为名,1985年创办初中部后学校更名为“南宁市天桃实验学校”并一直沿用,为南宁市教育局直属的九年一贯制公办学校。为深化教育体制机制改革,充分发挥优质教育资源的引领和辐射作用,学校从2011年开始逐步扩大办学规模,2021年经南宁市人民政府批准,成立了南宁市第一个教育集团——南宁市天桃实验学校教育集团。南宁市天桃实验学校教育集团现由五个校区(天桃校区、东葛校区、银杉校区、嘉和城校区、翠竹校区)组成,第六个校区——青运校区也已开始筹备建设。
截至2021年12月,集团共有教学班345个,学生17505人,在职教职工1125人。其中,正高级教师7名,特级教师4名,高级教师83人;教 坛明 星5人,学科 带头人66人,教学骨干215人;南宁市名师7人、名班主任1人;获得全国优秀班主任荣誉1人,自治区优秀班主任荣誉4人;全国优秀教师荣誉1人,自治区优秀教师荣誉5人,南宁市优秀教师荣誉18人。
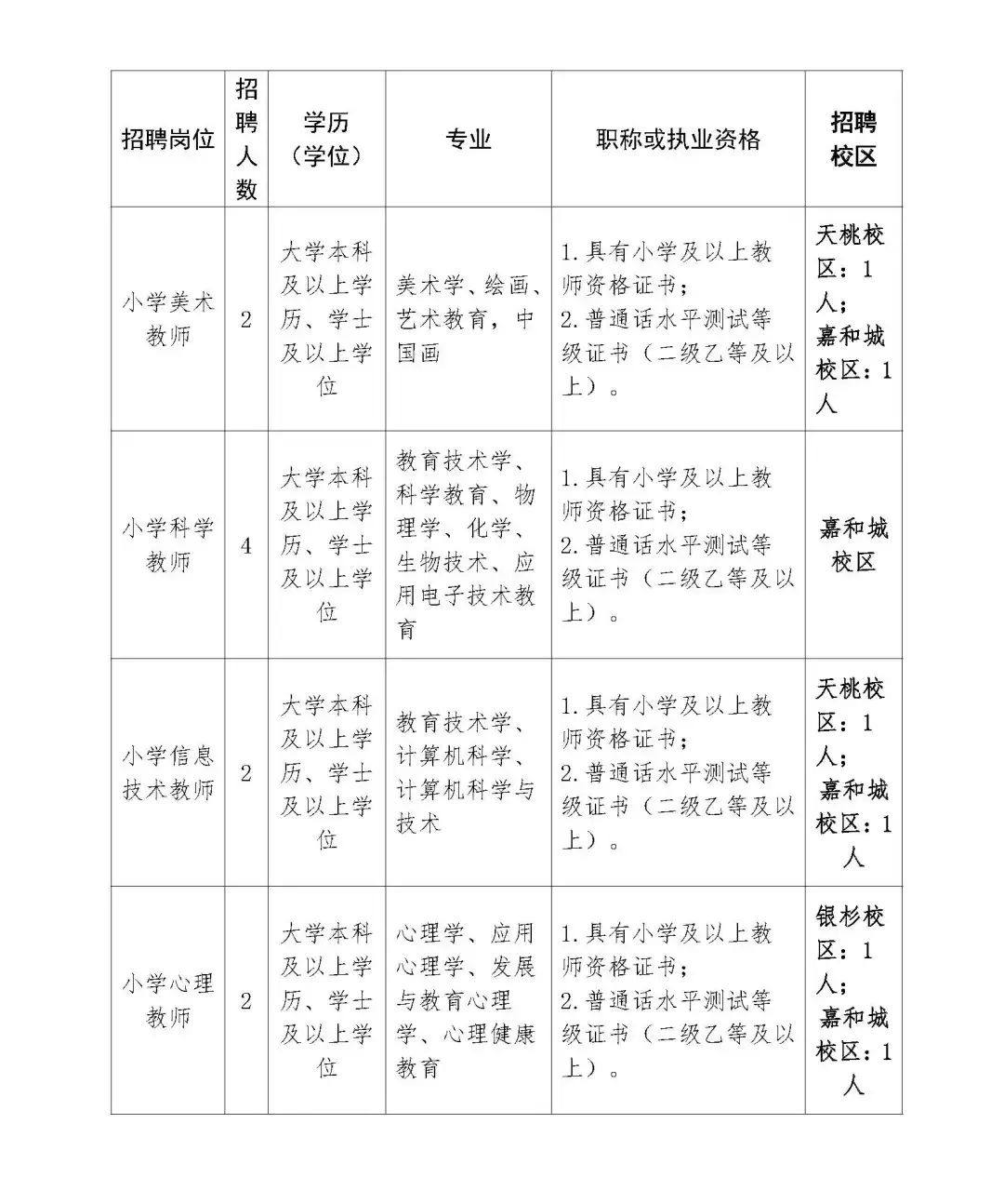
招聘岗位及人数




招聘程序
01报名及资格审查
报名时间:2022年3月14日—17日(12:00止)。
1.报名方式。采取网络报名方式进行。报考人员填写《南宁市天桃实验学校公开招聘教职工报名登记表》(请扫描以下二维码下载填写)并附上个人简历、教师资格证(或中小学教师资格考试合格证明)扫描件、普通话证书扫描件、成绩单扫描件一起打包发送到邮箱nnttrs207@163.com。

请扫描二维码下载
《南宁市天桃实验学校公开招聘教职工报名登记表》
2.资格审查。边查看简历材料边审核。
02面试
1.面试人员的确定。以电话或其他形式通知面试人员。
2.面试时间及地点。以电话或其他形式通知。