八桂之南、边海之交、邕江之畔、绿城之中,坐落着美丽的南疆名校——广西大学。她是国家“211工程”建设高校、世界一流学科建设高校、教育部和广西壮族自治区人民政府合建的“部区合建”高校。
广西高教先驱,现代人才摇篮
广西大学创建于1928年,首开广西现代高等教育之先河。首任校长是在教育界享有“北蔡(蔡元培)南马(马君武)”盛誉、被周恩来总理誉为“一代宗师”的马君武博士。建校90多年来,学校已经发展成为广西办学历史最悠久、规模最大、学科门类最多、综合实力最强的综合性大学,为国家和社会培养了50多万名各类专业人才,包括两院院士、各级党委和政府部门领导、各行各业专家骨干。
学科门类宽广,综合优势突出
学校学科门类齐全,涵盖哲、经、法、教、文、理、工、农、医、管、艺等11个学科门类。拥有2个国家重点学科,1个国家重点(培育)学科,19个一级学科博士点,1个专业学位博士点,40个一级学科硕士点和11个博士后科研流动站。土木工程与先进材料学科群入选世界一流学科建设行列,应用经济学与现代服务业学科群入选部区合建一流学科建设行列,10个特色优势学科列入广西一流学科建设。
科研平台集聚,创新基础扎实
学校拥有1个国家重点实验室、1个省部共建国家重点实验室培育基地、1个国家级国际科技合作基地、2个教育部重点实验室和2个教育部工程研究中心、1个教育部国别和区域研究基地、2个省部共建协同创新中心、1个国家林业和草原局重点实验室等一批国家和部级科研平台,以及32个广西重点实验室、工程技术研究中心、工程研究中心、国际科技合作基地、农业良种培育中心、协同创新中心等自治区级科研平台。近三年学校集中建设了10个公共教学工作平台、37个先进的科学研究实验室和一个校级分析测试中心,能够基本上满足科研需求。学校紧密结合国家、区域和地方重大战略需求,在大跨度钢管混凝土拱桥建造、绿色高效制浆造纸漂白装备与技术、高浓度有机废水处理、南海珊瑚礁生态保护与岛礁工程建设、宇宙高能射线天体物理与相关探测技术、高抗性高糖高产甘蔗新品种选育、中国-东盟大数据研究与应用、反重力近终形铸造、立体构造石墨烯制备与应用、电网防雷与优化调度、转基因克隆水牛繁育等方面取得了一批具有较大影响力的科技成果,先后获得多项国家级科技奖励,大跨拱桥关键技术研究团队获得2020年全国创新争先奖牌,位列全国十大团队之一。目前正积极打造“热带亚热带资源开发利用、面向东盟开放合作、北部湾海洋资源保护利用、边疆民族区域治理”的办学优势和特色,深化服务国家战略、地方发展和各方面的需求。
区位优势明显,人居环境优越
广西面向东南亚,背靠大西南,东邻粤港澳,南临北部湾,地理位置优越,2019年获批成为国家自由贸易试验区。目前正在推动建设面向东盟科技创新合作区。学校所在地首府南宁市,是中国北部湾经济区核心城市、西南地区连接出海通道的综合交通枢纽、中国-东盟博览会永久举办地,属于南亚热带气候区,四季绿树成荫、瓜果飘香,青山环绕、碧水长流,“草经冬而不枯,花非春而常开”,素有“中国绿城”美誉,是“联合国人居奖”获得城市、国家生态园林城市。学校芳草如茵,湖光潋滟,2020年获评为第二届全国文明校园。
随着我国“十四五”开启全面建设社会主义现代化国家新征程,教育部和广西壮族自治区党委、政府更加高度重视广西大学的建设改革发展,提供了系列政策支持和资金项目支持,学校进入了多重发展机遇叠加期和跨越发展的快车道,力争建校百年时建成特色鲜明的国内一流综合性研究型大学。我们比以往任何时候更加渴望优秀学者加盟,我们极力创造适应青年人才脱颖而出的学术生态和条件保障,提供比较优越的薪酬待遇,为所有引进人才提供国家事业编制,为君武学者、教授安排配偶工作,为所有引进人才的子女提供一流的基础教育,为所有引进人才提供租住房。
广西大学在加强“双一流”建设背景下,于2016年12月28日成立了医学院。按照高起点、差异化办学的思路,建设高水平的国际化研究型学院、东盟地区的国际医学教育中心,规划重点建设基础医学、临床医学、药学三个一级学科,开展再生医学和移植学、肿瘤学、预防医学及民族医药四个方向的科学研究,突出东盟和广西民族特色,立足广西,服务全国,辐射东盟,面向世界,开展人才培养、科学研究和社会服务工作。同时,学院围绕广西大学“五有”(有社会责任感、法治意识、创新精神、实践能力和国际视野)领军人才培养目标,开设导师课、研究型课程、讨论课程、全英文课程、双语课程、校内外合授课程、研究生课程等特色课程,建设医学院特色的人才培养体系。
九秩西大沧桑路,百年名校辉煌时。学校现在进入加快改革发展新时期,我们更加渴望优秀学者加盟。
携手助力医学科教,共创西大百年辉煌!
岗位类型及申请条件
高层次人才—— 在相关学科领域造诣高深,能够带领学科研究方向赶超或引领国际先进水平
教授——博士学位,年龄不超过45周岁,通过广西大学教授职称评审
副教授——博士学位,年龄不超过40周岁,通过广西大学副教授职称评审
助理教授——博士学位,年龄不超过35周岁,通过广西大学助理教授评审
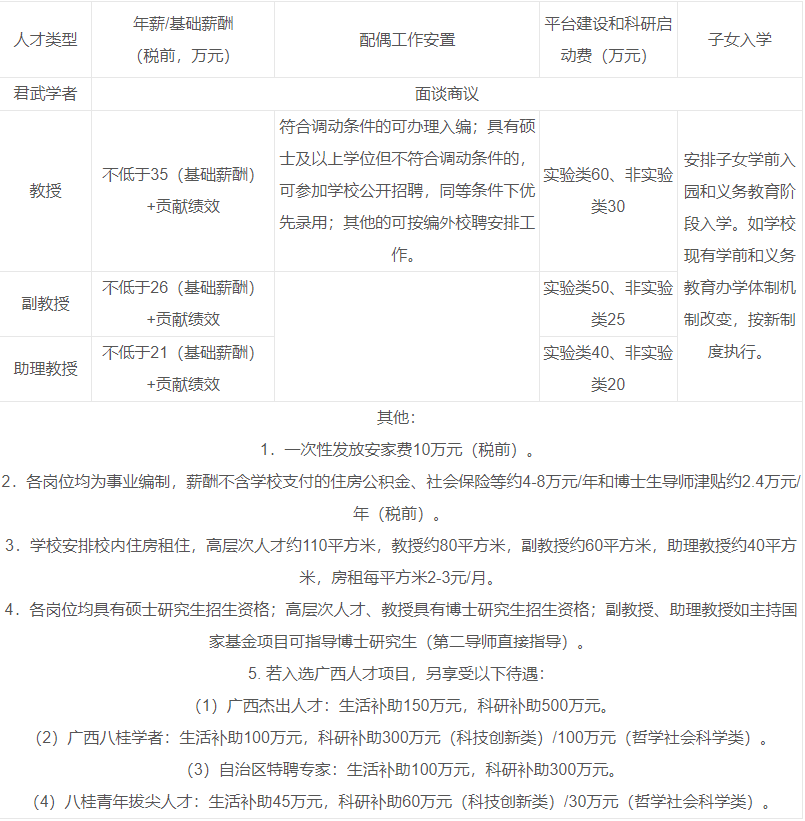
人才待遇
招聘学科及联系方式
备注:有意应聘者,请将《广西大学教师岗位申请表》、《广西大学医学院应聘信息表》及个人简历发送到相应邮箱。
学校主页:www.gxu.edu.cn
医学院主页:https://med-gxu-edu-cn.vpn.gxu.edu.cn:8118/index.htm
通讯地址:广西南宁市大学东路100号广西大学医学院
邮政编码:530004
相关下载
附件:1.广西大学助理教授岗位申请表.doc
附件:2.广西大学教授、副教授岗位申请表.doc
附件:广西大学医学院应聘信息表.doc
招聘附件请截图二维码后查看
