广西大学邀您共创建校百年辉煌!
——打造“近悦远来”人才发展环境“西”引你:
优良学术生态与职业发展保障,实名事业编制和有竞争力薪酬,
住房配偶子女一揽子方案,“一人一议”高层次人才引进通道。
学校简介
广西大学成立于1928年,首任校长是被誉为教育界“北蔡南马”和“一代宗师”的我国著名教育家、科学家、民主革命家马君武博士。学校坐落于素有“中国绿城”之称的广西首府南宁,是广西唯一的国家“211工程”建设学校,“双一流”建设高校,教育部和广西壮族自治区人民政府“部区合建”高校。
学校拥有哲、经、法、教、文、理、工、农、医、管、艺等11个学科门类,1个“世界一流”建设学科、2个“部区合建”一流学科群,2个国家重点学科,1个国家重点(培育)学科,7个ESI学科进入全球排名前1%,土木工程学科继续入选国家第二轮“双一流”建设学科。19个一级学科博士学位授权点,1个博士专业学位授权点,电气工程、土木工程、化学工程与技术、轻工技术与工程、生物学、作物学、植物保护、畜牧学、生态学、物理学、应用经济学、化学、数学、机械工程等14个博士后科研流动站;38个一级学科硕士学位授权点,25个硕士专业学位授权点。有1个国家重点实验室、1个省部共建国家重点实验室、1个国家级国际科技合作基地、1个国家级高校引智平台及一大批省部级创新平台基地。
进入新发展阶段,广西大学胸怀“国之大者”,牢记“为党育人、为国育才”的初心使命,秉承“复兴中华,发达广西”的办学宗旨和“勤恳朴诚”的校训精神,大力弘扬“创新创造、奋勇争先、全面一流”的广西大学“双一流”精神,坚持立德树人根本任务,立足广西发展、服务西部振兴、面向东盟开发,建设牢牢扎根八桂大地的中国特色“双一流”大学。
详情请见:广西大学概况
https://www.gxu.edu.cn/xdgl1/xxgk1.htm
招聘岗位类别及支持政策
广西大学建立了领军团队带头人、学科带头人、学术带头人、优秀青年人才等人才岗位与培养激励体系,衔接国家、自治区人才计划项目,为各类人才提供良好的发展平台。引进人才均办理实名事业编制(进站博士后除外)。
一、高层次人才

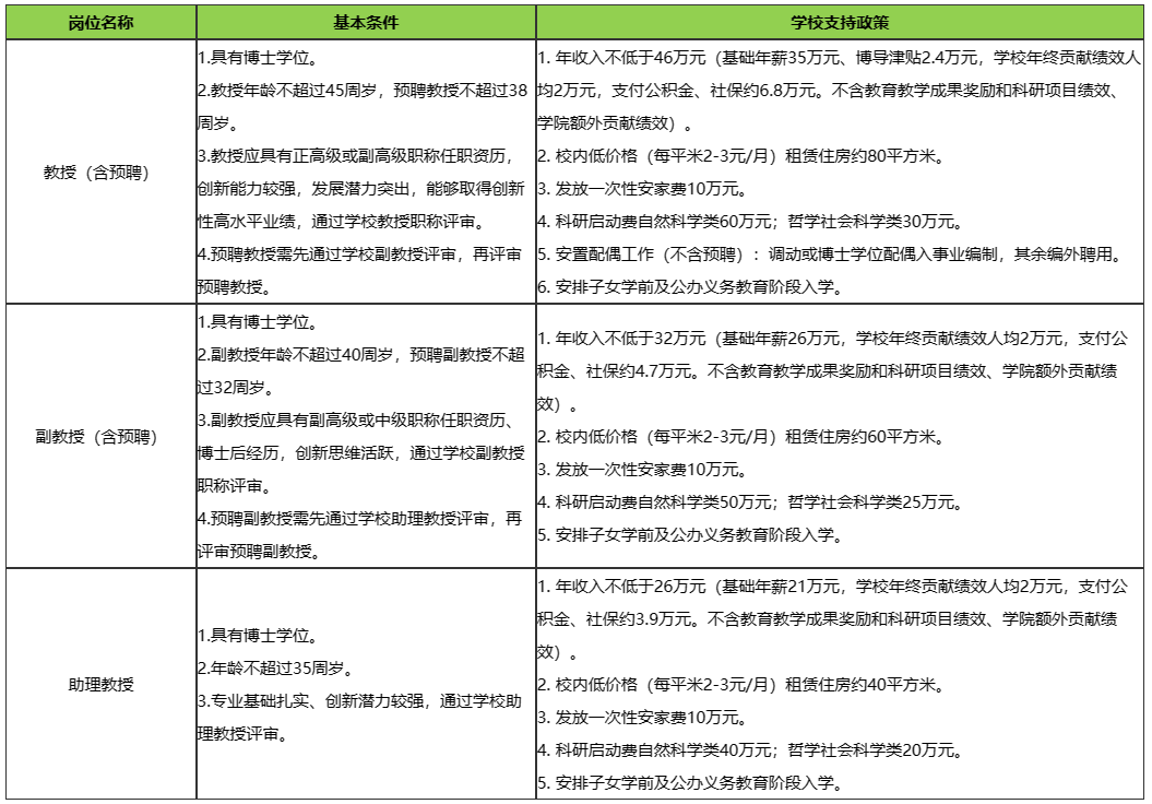
二、教学科研人才

其他支持政策
1. 招生资格:引进人才均认定硕士研究生招生资格。高层次人才、教授具有博士研究生招生资格;副教授、助理教授如主持国家基金项目可指导博士研究生(第二导师直接指导)。
2. 个性化资助:土木建筑工程学院、经济学院、工商管理学院、电气工程学院、外国语学院、亚热带农业生物资源保护与利用国家重点实验室等学院,在学校支持政策基础上,另有个性化资助(请咨询有关学院)。
3. 自治区高层次人才认定:
如获认定广西壮族自治区高层次人才(每半年认定一批),另享受自治区支持政策。
(1)A层次人才:每年20万元生活补助,一次性购房补助200万元,科研补助“一事一议”。
(2)B层次人才:生活补助每年30万元,连续发放5年;一次性购房补助120万元;科研补助每年自然科学类100万元、哲学社会科学类30万元,连续补助5年。
(3)C层次人才:生活补助每年20万元,连续发放5年;一次性购房补助100万元;科研补助每年自然科学类60万元、哲学社会科学类20万元,连续补助5年。
(4)D层次人才:生活补助每年15万元,连续发放3年;一次性购房补助70万元;科研补助每年自然科学类20万元、哲学社会科学类10万元,连续补助3年。
(5)E层次人才:生活补助每年10万元,连续发放3年;一次性购房补助50万元;科研补助每年自然科学类15万元、哲学社会科学类8万元,连续补助3年。
4. 自治区重大人才项目:
如入选广西壮族自治区重大人才项目,另享受自治区支持政策。
(1)广西杰出人才(每2年遴选一批):生活补助150万元,科研补助500万元(可一事一议额外申请)。
(2)广西八桂学者(每年遴选一批):生活补助100万元,科研补助300万元(科技创新类)、100万元(哲学社会科学类)。
(3)八桂青年拔尖人才(每年遴选一批):生活补助45万元,科研补助60万元(科技创新类)、30万元(哲学社会科学类)。
(4)广西人才小高地(每年遴选一批):每个团队1000万元建设经费。
招聘学科及联系方式



招聘程序
广西大学常年受理人才岗位申请,根据工作进度每月组织一次集中面试评审(寒暑假除外)。
1. 个人申请。请将个人简历、广西大学岗位申请表(详见附件,以“姓名+学院+学科+岗位”命名)同时发送到学院联系邮箱和学校人力资源处邮箱(tpk@gxu.edu.cn)。
2. 学院推荐。甄选和审查——课程试讲和学术报告考核——学院人事评审委员会面试评议——党政联席会议决议推荐。
3. 学校评审。校外同行专家学术评价(副教授、教授岗位)——学科群面试评议(每人20分钟)——学校人事评审委员会评审。
4. 办理入职入编手续,签订聘用合同。
广西大学人力资源处联系方式
联系人:陈雪华、庞竹玲、杨学明
电子邮箱:tpk@gxu.edu.cn
电 话:+86-771-3232147
咨询QQ:1317883266
传真:+86-771-3237366
通讯地址:广西南宁市大学东路100号广西大学人力资源处
邮政编码:530004
学校网址:www.gxu.edu.cn
附件:
1.广西大学助理教授岗位申请表
2.广西大学教授、副教授岗位申请表
3. 广西大学高层次人才岗位申请表(自然科学类)
4. 广西大学高层次人才岗位申请表(哲学社会科学类)
招聘附件请截图二维码后查看
