南宁市中医医院始建于1956年,是一所集临床医疗、科研、教学、预防、保健、康复、制剂、养老于一体的三级甲等中医医院,是广西中医药大学附属医院,自治区、南宁市城镇职工及南宁市城乡居民基本医疗保险定点医院,国家第二批中医住院医师规范化培训基地,广西高等医学院校A级临床教学基地,第一批南宁市急性脑卒中救治定点医院,广西中医药文化宣传教育基地,南宁市文明单位。
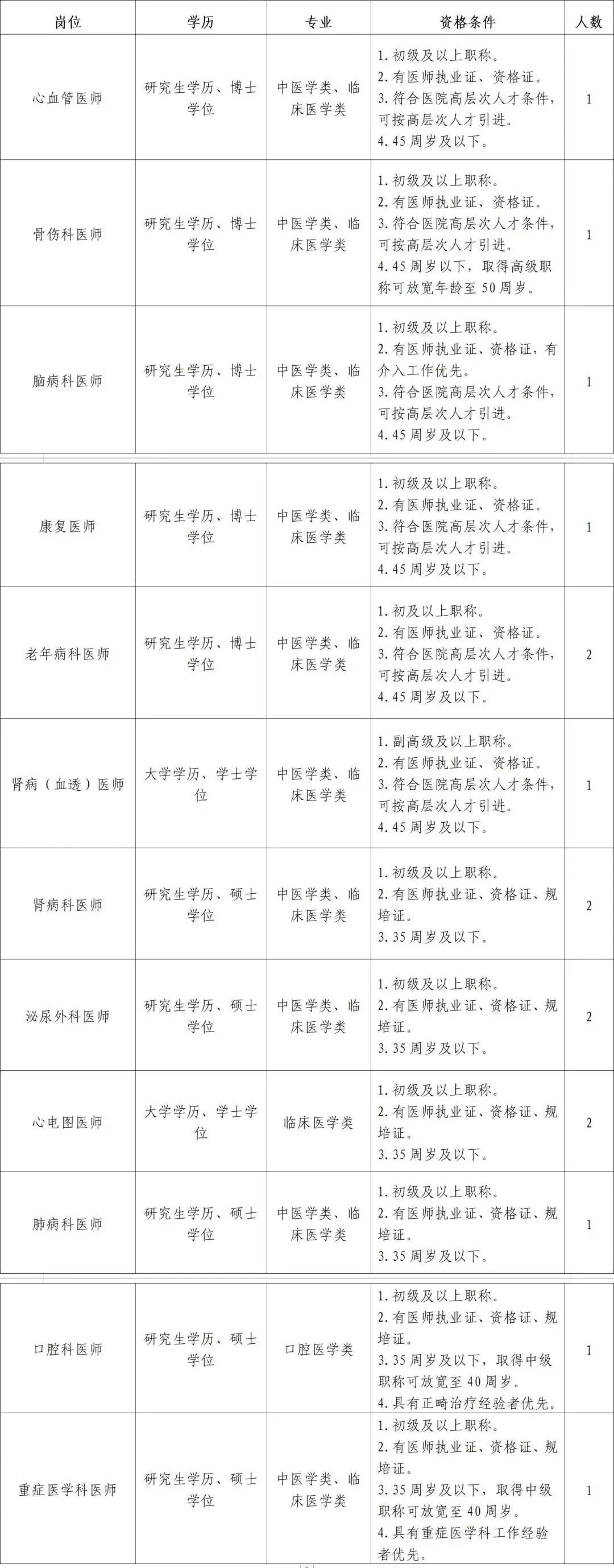
一、招聘岗位
二、岗位基本条件
(一)拥护中国共产党,热爱祖国,热爱人民,遵守宪法和法律,具有良好的政治思想素质。
(二)具有强烈的事业心、责任感和高尚的医德医风,具有求实、创新、协作、奉献的科学精神。
(三)具备岗位所需的专业知识、技术能力和科研能力,符合岗位所对应的学历、学位及其他要求。
(四)医师岗位原则上须取得住院医师规范化培训合格证。
(五)原则上已获得相应学历学位。
(六)身心健康,能适应岗位要求。
三、福利待遇
五险一金、用餐补助、带薪年假、进修补助、生日慰问。
根据国家和医院的相关工资待遇政策执行。经住培合格的本科学历临床医师与临床医学、中医专业硕士学位研究生同等对待。
四、报名方法
(一)应聘材料:
填写《南宁市中医医院应聘报名表》,提供符合岗位条件的相关附件材料。
登记表下载链接:
https://pan.baidu.com/s/1fH0cGTI_kpvIlCHdw13kYw?pwd=1234
提取码:1234

(二)报名时间:
长期招聘,招满即止。
(三)报名方式:
报名人员请将报名表及相关材料扫描件以“xx岗位+xx职称+xx姓名”命名发送至人事科邮箱nnszyy168@126.com。
(三)联系地址:
南宁市北湖北路45号南宁市中医医院行政楼5楼人事科。
联系人:李老师、唐老师
联系电话:0771-3956001
附件:南宁市中医医院应聘报名表
招聘附件请截图二维码后查看
