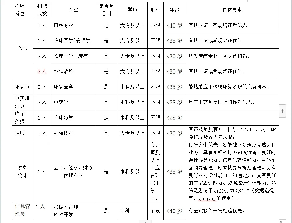
横州市中医医院2024年人才招聘岗位信息表

投简历须知
报名时间
2024年5月 16 日至2024年6月15 日,逾期不再受理。
报名渠道
1.采用线上报名(有意向者联系医院人事科宁老师和李老师,发电子版附件),请填写《横州市中医医院人才招聘报名表》(附表1),并连同个人简历(按附表2中模板要求制作)一并打包压缩后发送至人事科邮箱hzszyyy2021@163.com 。邮件及附件名称统一命名为“横州市中医医院+岗位名称+姓名”。每人仅限报考一个岗位,一人报两个及以上岗位者均视为无效报名;应聘者须按照要求提交报名材料,不按照要求提交者将视为无效报名。
2.现场报名:横州市中医医院人事科(行政楼三楼)。
联系人、咨询电话
联系人:宁老师 李老师
咨询电话:13558115778
17776606688
医院概况
横州市中医医院新院位于横州市横州镇茉莉花大道西段北侧云星钱隆御园与茉莉小学之间,占地面积86.9亩。是一家集医疗、教学、科研、预防、保健、康复服务为一体的以中医药为主体的国家二级甲等中医医院。医院为横州市中医适宜技术培训基地,全面负责县域基层中医药人才培训任务,每年开展全市性中医药适应技术培训工作,常规开展院内师承教育工作。连续四年举办南宁市为民办实事基层中医药知识技能培训班。医院经过多年的发展,医疗技术水平不断提高,中医特色优势不断得到传承和发展,专科建设稳步推进。我院为南宁市急救医疗120中心网络医院,随时为患者提供安全、有效的医疗急救服务,为急救病人搭建一条快速、安全、高效的生命救援“绿色通道”。我院现有职工467人,卫生技术人员422人,其中高级职称89人,中级职称136人。医院学科健全,开设11个临床科室和4个医技科室。其中针推科、中医妇科、骨伤科为自治区中医重点专科。
先进设备
医院设备有核磁共振1台、全身螺旋CT 3台、飞利浦DR 2台、贝克曼全自动生化分析仪、全自动血气分析仪、各型彩色多谱勒超声诊断仪、电子胃肠镜、电子腹腔镜手术系统、等先进医疗设备。在急危重症抢救、腔镜微创技术和治疗等领域具有鲜明技术特色。
我院骨、外科开展经皮内窥镜(椎间孔镜)术、人工关节置换、微创腔镜手术、重型颅脑损伤去骨瓣减压术、各种肝癌、肺癌、食道癌切除术、体外冲击波碎石、经皮肾镜碎石术、输尿管硬镜、软镜碎石术、经尿道前列腺等离子电切术、低温等离子扁桃体切除术、鼾症微创手术等。内科开展急性脑缺血性卒中静脉溶栓术、呼吸睡眠监测技术、内镜下息肉EMR术(黏膜切除术)、胃肠道出血急诊止血、常规胃肠镜检查、肺功能检查、无创呼吸机等。近年来共承担自治区、南宁市科研立项课题5项。
医院紧紧围绕深化医改、解决老百姓看病难看病贵这一中心任务,积极推行内部运行机制改革,全面推进医院信息化建设、临床路径管理,积极开展优质护理服务、预约就诊和志愿者服务,同时开展了形式多样的惠民医疗行动。