为适应高速发展的需要,增强地方消防力量,提高良庆镇消防能力,经良庆区党委、政府批准,现面向社会公开招聘政府专职消防员、消防信息员若干名。具体要求如下:
一、招聘岗位及条件要求
(一)招聘岗位及人数
(1)岗位一:良庆镇专职消防员,招聘数量4人。
(2)岗位二:消防信息员,招聘数量1人。
(二)应聘条件
(1)基本条件
招聘人员要求拥护中国共产党的领导,政治合格;遵纪守法、无违法违纪记录;忠于职守,事业心强,有较强的服务意识,具有团结协作精神;五官端正,身体健康;有一定专业特长、退役军人及从事消防救援工作一年以上者优先。
(2)岗位条件
1.专职消防员:年龄在18-30周岁(有特殊专业岗位或大学本科以上可适当放宽年龄),身高1.6米以上,裸眼视力4.5以上,身体健康。具有B照以上驾驶证、退役军人及从事消防救援工作一年以上、有汽车维修、体育等专业特长或有从事消防救援工作一年以上的可优先考虑。外勤较多,昼夜轮值。参与抢险救灾,工作强度大。
主要从事执勤战备、消防教育培训、辅助灭火和抢险救援等工作。
2.消防信息员:年龄在20-30周岁,本科及以上学历(相关工作能力突出者适当可放宽学历要求)。具有中文、新闻、播音主持、新媒体、广告策划、摄影、摄像、动画及平面设计等相关专业;1年以上新闻媒体、传媒广告公司等相关岗位工作经历和独立作品;中共党员优先。
主要从事信息撰写、视频图片剪辑、宣传报道工作。
二、工作地点和日常管理
(一)工作地点:良庆镇小型消防站。
(二)日常管理:消防员实行准军事化管理,在消防站集中居住,执行24小时执勤战备制度,伙食和住宿统一安排,着统一规定的制式服装。新入职未满一年的每月7天轮休假期,满一年后原则上每周安排两天轮休。
三、报名程序
(一)报名时间:2024年5月27日起至2024年5月31日,工作日的上午8:30——12:00;下午15:00——18:00。
(二)报名方式:报名采取网络报名的方式进行。
报名者须将填写的《良庆区公开招聘工作人员报名表》(电子版),本人身份证、毕业证书、学位证书、相应资格证书等相关材料的扫描件以及本人近期2寸免冠证件照,5寸生活照(全身照)1张,以电子档发送至报名邮箱:lqzzwb@163.com,邮件名及压缩包名称统一命名为“姓名+应聘岗位名称”。
以上材料报名者所填写信息必须真实可靠。
四、应聘考核
(一)报名资格审查。由良庆镇小型消防站招聘工作小组对符合报名条件的应聘人员进行初步的资格审查。
(二)体能测试。体能测试时间、地点以良庆镇人民政府通知为准。经审查符合资格条件的岗位1应聘人员须参加体能测试,并当场签订《体能测试健康安全风险承诺书》;不按规定时间、地点参加体能测试以及因身体原因不能参加体能测试的,视为自动放弃。
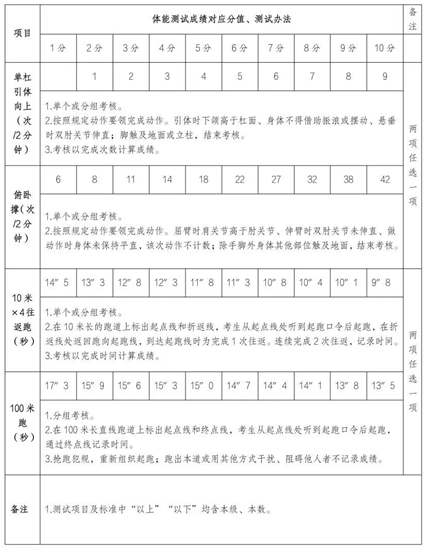
体能测试标准参照城区消防大队办法,分为必考和选考项目。其中,必考项目:1000米跑;选考项目:立定跳远、原地跳高二选一,单杠引体向上、俯卧撑二选一,10米×4往返跑、100米跑二选一。
岗位2应聘人员无须参加体能测试。
(三)面试和体检。经审查符合资格条件且通过体能测试的岗位1应聘人员、经审查符合资格条件的岗位2应聘人员需进行面试和体检。面试由良庆镇人民政府组织,时间、地点另行通知。体检标准参照《消防员职业健康标准》执行,体检在指定医院进行,另行通知。体检费用由应聘者自行向体检机构缴纳。面试或体检不合格的不予聘用。
五、聘用办法
经体能测试、统一面试、考核、体检后确定聘用人员,聘用人员上岗后签订劳动聘用合同,工资待遇参照本城区同类聘用人员标准执行,购买五险一金。
六、有关说明
此次招聘,由南宁市良庆区良庆镇人民政府组织,不委托任何代理机构或个人开展招聘工作,不收取任何报名考试费用。资格审查贯穿招录工作全过程,对提供虚假材料、故意隐瞒实情,及在应聘考核中作弊的,一经查实立即取消聘用资格。
报考人员应根据公告安排及时查阅报名系统中有关信息。经初审符合条件者,将以电话和短信形式通知面试时间、地点和相关事项,初审没有通过的应聘者不再另行通知。请务必提供准确的联系方式并保持通讯畅通,因报考人员自身原因未能按时参加招录工作的,视为主动放弃。
欢迎群众对我们此次招聘工作进行监督,监督电话:0771-4750715。
附件:
1.2024年政府专职消防员招聘体能测试标准
2.体能测试成绩对应分值、测试办法
3.良庆区公开招聘工作人员报名表


招聘附件请截图二维码后查看
.png)
南宁市良庆区良庆镇人民政府
2024年5月24日